来源: CCTV生活圈 2025-03-31 16:11:41
相对于忽胖忽瘦的人
研究发现
体重能保持稳定的人
更有可能活到90岁!
如何判断自己是否肥胖?
国家版减肥指南来了!
快跟着小圈一起来看看吧~
本文审核专家

潘志刚
复旦大学附属中山医院
全科医学科 主任医师

左小霞
解放军总医院 第八医学中心
营养科 主任医师
01
体重稳定更长寿
2023年8月,《老年学杂志》发表的一项研究发现,体重能保持稳定的人,更有可能活到90岁。
体重是生活方式的一面镜子,能够保持体重稳定的人,一般情况下,饮食较为均衡,运动较为规律,睡眠、心态也都比较良好,这些因素与长寿息息相关。

加州大学圣地亚哥分校的研究人员研究了老年女性短期(3年)和长期(10年)体重变化,与90岁、95岁和100岁生存率的关联。
研究纳入了54437名年龄在61~81岁的女性,在研究开始时、第3年和第10年,分别测量了她们的体重。研究人员将参与者的体重变化分为3类:
1.体重减轻(比基线减少≥5%)
2.体重增加(比基线增加≥5%)
3.体重稳定(比基线变化<5%)
最终发现有30647名女性(56%)至少活到了90岁。
分析后发现,体重稳定的女性,更有可能活到90岁及以上。
体重保持稳定的人:与体重减轻5%或更多的女性相比,长寿的可能性是前者的1.2~2倍。
体重减轻≥5%的人:与90岁、95岁和100岁的生存率相关性较低。
体重增加≥5%的人:与90岁、95岁和100岁的生存率无关。
注意:
体重保持稳定是最好的,但保持稳定的前提是,首先要评估自己属于过瘦还是过胖,如果已经属于过瘦或者过胖的状态,那么需要先调整体重到正常值,再保持体重稳定。

02
如何判断自己是否肥胖
超重和肥胖受多种因素影响。其中包括了遗传、饮食、身体活动水平、生活习惯以及社会环境改变等。
体质指数(BMI)是衡量人体胖瘦程度的常用标准。
BMI=体重(kg)/身高(m)²
● 我国健康成年人的BMI正常范围在18.5~24之间。
● BMI在24~28之间被定义为超重。
● BMI达到或超过28就是肥胖。
其中,又根据BMI分为轻度肥胖、中度肥胖、重度肥胖以及极重度肥胖。
注意:
BMI虽然计算简便,但存在一定局限性。特殊人群如老年人、运动员等,需要联合体脂率、腰围等多个指标进行肥胖评估。


一碗剩米饭,吃进ICU!
这种毒素126℃、90分钟才能去除!
你家可能也有

点击图片
03
国家喊你减肥啦!
减重反弹往往是因减重方案不合理导致的,比如节食减肥,虽然短期见效快,但难以坚持,复胖不可避免。
最基础的减重方案是饮食和运动干预,适合所有超重及肥胖人群。
减肥要循序渐进,较为理想的减重目标应该是6个月内,减少当前体重的5%~10%,合理减重速度为每月减2~4公斤。
健康减肥怎么吃:
此前,国家卫健委发布《成人肥胖食养指南(2024年版)》,手把手教你科学减肥!(详情点击文末“阅读原文”)

值得注意的是,这份食谱细化到了全国不同地区的食谱示例,并备注了食谱的“总能量”。

例如,东北地区的春季食谱有“铁锅炖鱼”“菜包饭”,西北地区的食谱里有“臊子面”“油泼面”。

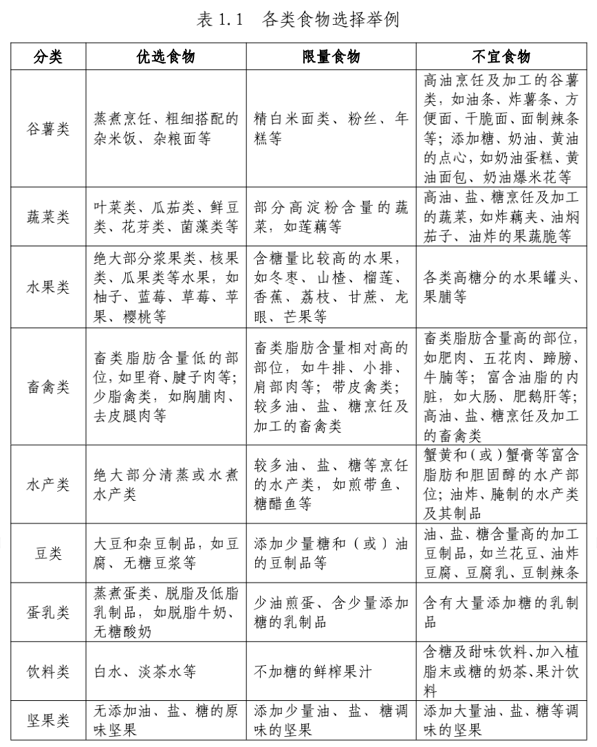
📢 这些食物优先选:
● 鼓励主食以全谷物为主,适当增加粗粮并减少精白米面摄入;
● 保障足量新鲜蔬果摄入,但要减少高糖水果及高淀粉含量蔬菜摄入;
● 优先选择脂肪含量低的食材,如瘦肉、去皮鸡胸肉、鱼虾等;
● 优先选择低脂或脱脂奶类。

📢 每天具体吃多少:
● 控制总能量摄入和保持合理膳食是体重管理的关键。控制总能量摄入,可基于不同人群每天的能量需要量(如下表),推荐每日能量摄入平均降低30%~50%或降低500~1000kcal,或推荐每日能量摄入男性1200~1500kcal、女性1000~1200kcal的限能量平衡膳食。

● 可根据不同个体基础代谢率和身体活动相应的实际能量需要量,分别给予超重和肥胖个体85%和80%的摄入标准,以达到能量负平衡,同时能满足能量摄入高于人体基础代谢率的基本需求,帮助减重、减少体脂。
● 可根据身高(cm)减去105计算出理想体重(kg),再乘以能量系数15~35kcal/kg(一般卧床者15kcal/kg、轻身体活动者20~25kcal/kg、中身体活动者30kcal/kg、重身体活动者35kcal/kg),计算成人个体化的一日能量。

减肥别忘运动:
身体活动不足或缺乏以及久坐的静态生活方式是肥胖发生的重要原因。
肥胖患者减重的运动原则是中低强度有氧运动为主,抗阻运动为辅。每周运动时间150~300分钟,每周通过运动消耗能量2000kcal或以上。
想锻炼又懒得出门?不妨试试这组“抬腿燃脂操”,在家就能练!
健康体重小贴士
1.相对于忽胖忽瘦的人,研究发现,体重能保持稳定的人,更有可能活到90岁!
2.体质指数(BMI)是衡量人体胖瘦程度的常用标准,我国健康成年人的BMI正常范围在18.5~24之间。
3.减重反弹往往是因减重方案不合理导致的,比如节食减肥,虽然短期见效快,但难以坚持,复胖不可避免。最基础的减重方案是饮食和运动干预,适合所有超重及肥胖人群。
制片人|沈伟
主编|关芳
编辑|石梦莉
编导|张小晨
责任编辑|张娟娟
监制|贺亚莉 朱海峰